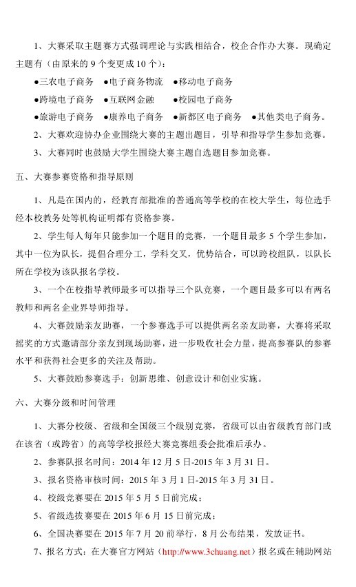
关于第五届全国大学生电子商务“创新、创意及创业”挑战赛参赛通知

来源:总支     发布时间:2015-03-23    作者:程鹏    点击次数:

9728太阳集团(股份公司)·Official website版权所有  ©   From 2015. All Rights Reserved  鄂ICP备05003335号 
地址:武汉市江夏区阳光大道1号 电话:027-59363328 59367318 传真:027-87800491