首页 > 学院新闻 > 正文

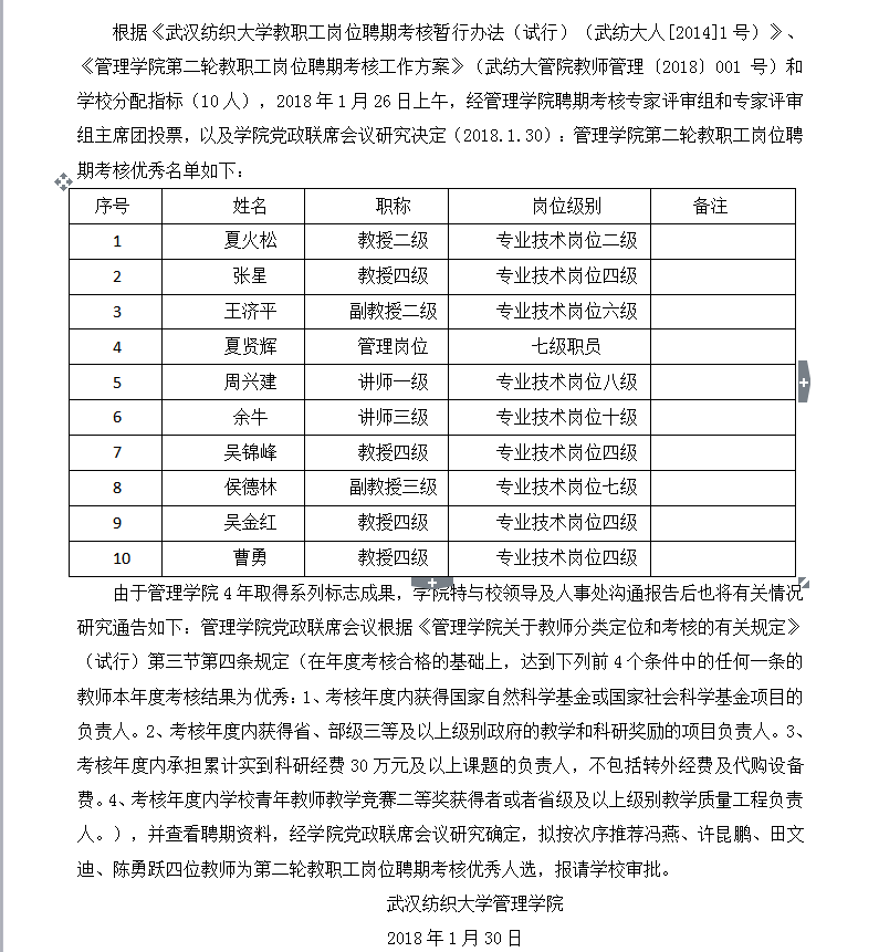
太阳集团网tyc9728第二轮教职工岗位聘期考核优秀拟报人选名单公示

来源:院办公室     发布时间:2018-01-30    作者:    点击次数:


9728太阳集团(股份公司)·Official website版权所有  ©   From 2015. All Rights Reserved  鄂ICP备05003335号 
地址:武汉市江夏区阳光大道1号 电话:027-59363328 59367318 传真:027-87800491